Упр.226 ГДЗ Никольский Потапов 7 класс (Алгебра)
Решение #1

Рассмотрим вариант решения задания из учебника Никольский, Потапов 7 класс, Просвещение:
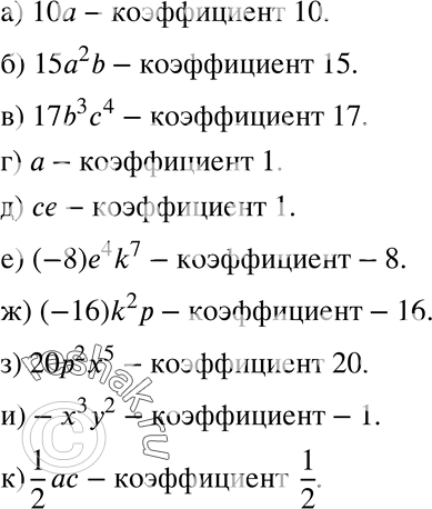
226. Укажите коэффициент одночлена, записанного в стандартном виде:
а) 10а;
б) 15а2b;
в) 127b3с4;
г) а;
д) се;
е) (-8)e4k7;
ж) (-16)k2p;
з) 20р2х5;
и) -х3у2;
к) 1/2*ас.
*размещая тексты в комментариях ниже, вы автоматически соглашаетесь с пользовательским соглашением