Упр.332 ГДЗ Никольский Потапов 7 класс (Алгебра)
Решение #1
Решение #2
Рассмотрим вариант решения задания из учебника Никольский, Потапов 7 класс, Просвещение:
332. Доказываем. Докажите, что:
а) для любого числа х верно неравенство х2 - 5 >= -5;
б) для любых чисел х и у верно неравенство х2 + у2 - 3 >= -3.
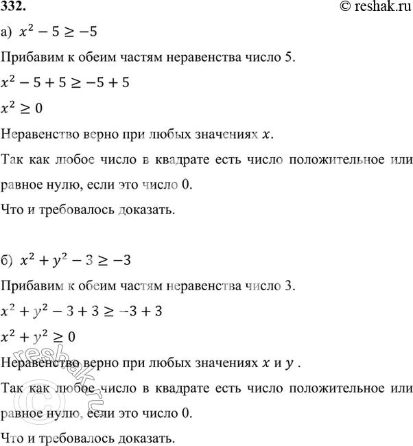
а) x^2-5>=-5
Прибавим к обеим частям неравенства число 5.
x^2-5+5>=-5+5
x^2>=0
Неравенство верно при любых значениях x.
Так как любое число в квадрате есть число положительное или равное нулю, если это число 0.
Что и требовалось доказать.
б) x^2+y^2-3>=-3
Прибавим к обеим частям неравенства число 3.
x^2+y^2-3+3>=-3+3
x^2+y^2>=0
Неравенство верно при любых значениях x и y .
Так как любое число в квадрате есть число положительное или равное нулю, если это число 0.
Что и требовалось доказать.
Отправить другу:
*размещая тексты в комментариях ниже, вы автоматически соглашаетесь с пользовательским соглашением
