Упр.53 ГДЗ Дорофеев Суворова 9 класс (Алгебра)

Решение #1

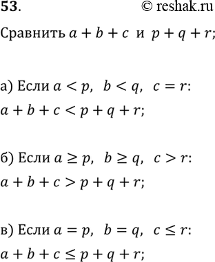
Изображение 53. Сравните a+b+c и p+q+r, если:а)...
Загрузка...

Рассмотрим вариант решения задания из учебника Дорофеев, Суворова, Бунимович 9 класс, Просвещение:
53. Сравните a+b+c и p+q+r, если:
а) a
б) a?p, b?q, c>r;
в) a=p, b=q, c?r;
*Цитирирование задания со ссылкой на учебник производится исключительно в учебных целях для лучшего понимания разбора решения задания.
*размещая тексты в комментариях ниже, вы автоматически соглашаетесь с пользовательским соглашением