Упр.580 ГДЗ Дорофеев Суворова 9 класс (Алгебра)
Решение #1

Рассмотрим вариант решения задания из учебника Дорофеев, Суворова, Бунимович 9 класс, Просвещение:
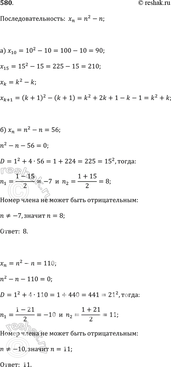
580. Последовательность (х_n) задана формулой n-го члена:
хn = n^2 - n.
а) Найдите х_10; х_15; х_k; х_(k+1).
б) Каким членом этой последовательности является число 56? число 110?
*размещая тексты в комментариях ниже, вы автоматически соглашаетесь с пользовательским соглашением