Упр.73 ГДЗ Колягин Ткачёва 8 класс (Алгебра)
Решение #1

Рассмотрим вариант решения задания из учебника Колягин, Ткачёва, Фёдорова 8 класс, Просвещение:
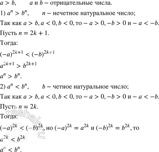
73. Пусть a>b и числа a, b отрицательные. Доказать, что:
1) a^n>b^n, если n-нечетное натуральное число;
2) a^n
*размещая тексты в комментариях ниже, вы автоматически соглашаетесь с пользовательским соглашением